Kevin J. Burns Lab
Ornithology and Evolutionary Biology at San Diego State University
Skip to content
Burns Lab Home
Recent News
Lab Members
Research
Publications
Courses
Prospective Students
Museum of Biodiversity
Images
OriginOfDarwinsFinches
By
Kevin
|
Published
August 19, 2018
|
Full size is
1536 × 1716
pixels
BurnsLab2018
AukCoverJuly2018
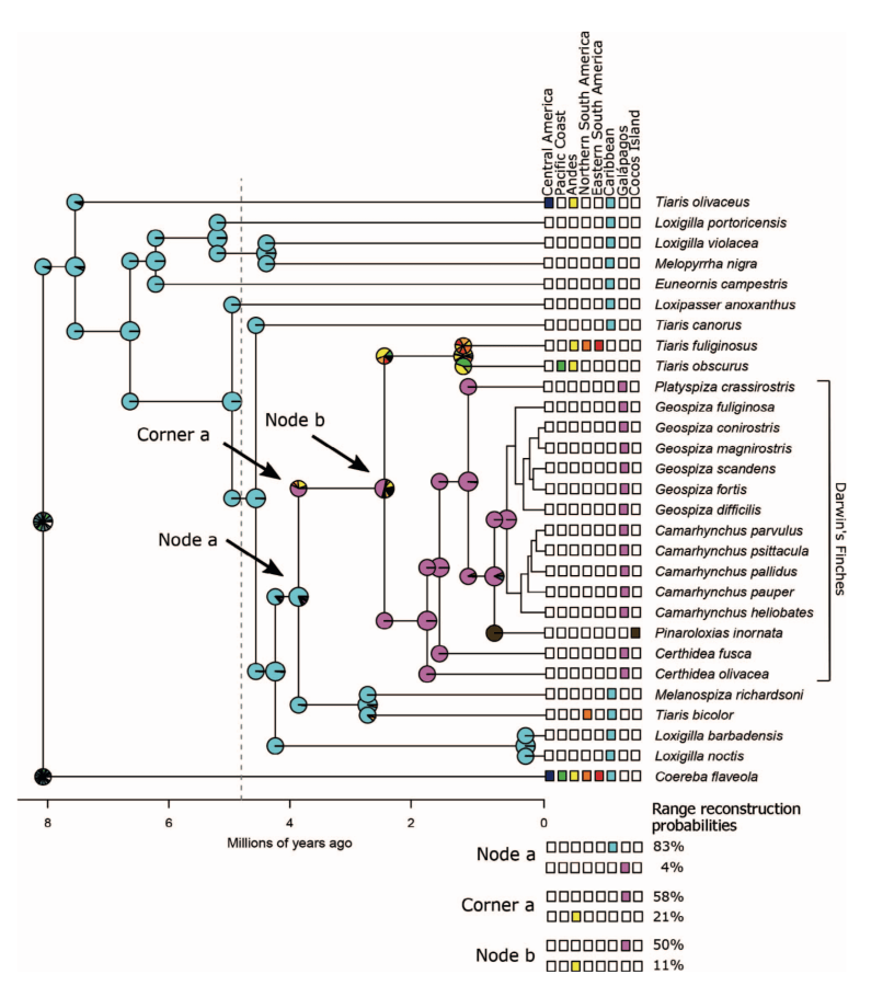
Biogeographic Reconstruction of Darwin’s Finches
Bookmark the
permalink
.
Subscribe
Subscribed
Kevin J. Burns Lab
Join 25 other subscribers
Sign me up
Already have a WordPress.com account?
Log in now.
Kevin J. Burns Lab
Subscribe
Subscribed
Sign up
Log in
Copy shortlink
Report this content
View post in Reader
Manage subscriptions
Collapse this bar